
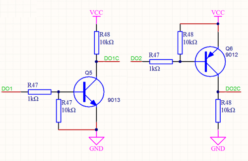
1.基極必須串接電阻,保護基極,保護CPU的IO口。
2.基極根據PNP或者NPN管子加上拉電阻或者下拉電阻。
3.集電極電阻阻值根據驅動電流實際情況調整。同樣基極電阻也可以根據實際情況調整。
基極和發射極需要串接電阻,該電阻的作用是在輸入呈高阻態時使晶體管可靠截止,極小值是在前級驅動使晶體管飽和時與基極限流電阻分壓后能夠滿足晶體管的臨界飽和,實際選擇時會大大高于這個極小值,通常外接干擾越小、負載越重準許的阻值就越大,通常采用10K量級。
防止三極管受噪聲信號的影響而產生誤動作,使晶體管截止更可靠!三極管的基極不能出現懸空,當輸入信號不確定時(如輸入信號為高阻態時),加下拉電阻,就能使有效接地。
特別是GPIO連接此基極的時候,一般在GPIO所在IC剛剛上電初始化的時候,此GPIO的內部也處于一種上電狀態,很不穩定,容易產生噪聲,引起誤動作!加此電阻,可消除此影響(如果出現一尖脈沖電平,由于時間比較短,所以這個電壓很容易被電阻拉低;如果高電平的時間比較長,那就不能拉低了,也就是正常高電平時沒有影響)!
但是電阻不能過小,影響泄漏電流!(過小則會有較大的電流由電阻流入地)
當三極管開關作用時,ON和OFF時間越短越好,為了防止在OFF時,因晶體管中的殘留電荷引起的時間滯后,在B,E之間加一個R起到放電作用。
烜芯微專業制造二極管,三極管,MOS管,橋堆等20年,工廠直銷省20%,4000家電路電器生產企業選用,專業的工程師幫您穩定好每一批產品,如果您有遇到什么需要幫助解決的,可以點擊右邊的工程師,或者點擊銷售經理給您精準的報價以及產品介紹
烜芯微專業制造二極管,三極管,MOS管,橋堆等20年,工廠直銷省20%,4000家電路電器生產企業選用,專業的工程師幫您穩定好每一批產品,如果您有遇到什么需要幫助解決的,可以點擊右邊的工程師,或者點擊銷售經理給您精準的報價以及產品介紹

