LM317是應用最為廣泛的電源集成電路之一,它不僅具有固定式三端穩壓電路的最簡單形式,又具備輸出電壓可調的特點。此外,還具有調壓范圍寬、穩壓性能好、噪聲低、紋波抑制比高等優點。LM317是可調節3端正電壓穩壓器,在輸出電壓范圍1.2伏到37伏時能夠提供超過1.5安的電流,此穩壓器非常易于使用。
LM317適用于各種應用,包括本地,卡片調節。該器件還可用于制作可編程輸出穩壓器,或通過在調節和輸出之間連接固定電阻,LM317可用作精密電流調節器。

圖1 LM317外形及電路圖
1.特性
(1)可調整輸出電壓低到1.2V。
(2)保證1.5A輸出電流。
(3)典型線性調整率0.01%。
(4)典型負載調整率0.1%。
(5)80dB紋波抑制比。
(6)輸出短路保護。
(7)過流、過熱保護。
(8)調整管安全工作區保護。
(9)標準三端晶體管封裝。
(10)電壓范圍LM117/LM3171.25V至37V連續可調
2.主要參數
(1)輸出電壓:1.25-37VDC;
(2)輸出電流:5mA-1.5A;
(3)芯片內部具有過熱、過流、短路保護電路;
(4)最大輸入-輸出電壓差:40VDC,
(5)最小輸入-輸出電壓差:3VDC;
(6)使用環境溫度:-10-+85℃。
(7)存儲環境溫度:-65-+150℃。
3.引腳圖及功能

圖2 引腳圖
LM317有三個管腳,
第一引腳,為電壓調節腳;
第二引腳,為電壓輸出腳;
第三引腳,為電壓輸入腳。
4.絕對最大

5.封裝形式
TO-220塑料封裝,TO-3鋁殼封裝,TO-202塑料封裝,TO-39金屬封裝

圖3 封裝形式
6.工作原理
輸入最大電壓為30多伏,輸出電壓1.5----32V.。。電流1.5A.。。不過在用的時候要注意功耗問題。。.注意散熱問題。LM317有三個引腳。一個輸入一個輸出一個電壓調節。輸入引腳輸入正電壓,輸出引腳接負載,電壓調節引腳一個引腳接電阻(200左右)在輸出引腳,另一個接可調電阻(幾K)接于地。輸入和輸出引腳對地要接濾波電容。
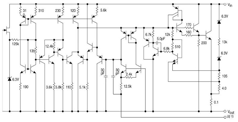
LM317內部原理圖
LM317內部原理圖

7.應用
7.1作為線性穩壓器使用
LM317主要用于直流-直流變換電路上。線性電壓調節器輸出的電流和輸入的電流大小是幾乎相同的,根據負載的電流而定,因此,當這個電流值乘以線性電壓調節器上輸入電壓與輸出電壓之間的電壓差時,就可以獲得在線性電壓調節器上損耗的功率,這個功率隨著時間推移產生的熱量是不小的,在為大電流的負載供電而且輸入/輸出電壓差值很大時,其工作時散發的熱量就更為可觀。這不僅使得電能使用效率低,因為設計時考慮到低效率造成的高損耗產生大量廢熱,一般都需要安裝散熱片一類的散熱裝置,特別是大功率供電時。有時輸出/輸入電壓的壓差較大時,在穩壓器上的損耗功率可能比負載上獲得的功率還要大。
雖然線性穩壓器的效率較低,但是外圍電路所需元件很少就可以獲得穩定的電壓,電壓紋波最小僅數毫伏。相對而言,交換式穩壓器/開關穩壓器/交換式電壓調節器,通常來說雖然效率很高(目前一般60%至99%之間),但是一般都需要較多的外圍電路元器件,電壓紋波的數值也不如線性穩壓器的低,不過目前電腦使用的交換式電源供應器,電壓紋波數值最大也僅在70毫伏左右,最小的也僅有30毫伏左右,配合低壓差穩壓器(LDO)則可進一步降低。
一般的線性穩壓器,都預留有散熱片固定孔位的金屬片,如TO-220封裝,有些則是金屬罐封裝,像是TO-3封裝。一般它們預留固定孔位的金屬片都與輸出端是連通的,因此當安裝散熱片時便需要與電路其它部分之間做足絕緣措施。
7.2作為電壓調節器使用

圖4 LM317作為電壓調節器使用電路圖
LM317作為典型電壓調節器配置時的電路圖,包括用以濾波和輸出暫態維持的去耦電容LM317有三個管腳:輸入端、輸出端和電壓調整端。器件類似于運算放大器(但是擁有大電流輸出特性。實際上LM317內部的確內建了作誤差放大之用的運放,原理相見線性電壓調節器),反相放大端相當于電壓調整端,同相放大端和內部的帶隙基準電壓并聯,以提供Vref = 1.25V的穩定的基準電壓。
輸出和地(0V)之間的電阻式分壓器(可以是電位器)的配置,和運算放大器中同相放大器的電阻配置類似,因此輸出端的電壓可在調整端上調整,高于參考電壓的一定范圍內的電壓值是連續可調整的。以圖4為標準,輸出電壓值可用以下計算式表示:
Vout = Vref (1 + RL/RH)
由于器件的調整端上會有一些不能忽略的靜態電流流通,因此上式中加入這個誤差:
Vout = Vref (1 + RL/RH) + IQRL
為使得輸出端的電壓更穩定,器件的靜態電流被設計成在100微安之下,使得器件在大部分的實作場合中可以忽略這個誤差項。
此時的LM317是作為電壓源使用。
7.3作為電流調節器使用

圖5 LM317作為電流調節器使用電路圖
用LM317搭建的一個恒定電流源(恒流源)LM317可配置為恒定電流源,以為需要此類型電源的負載(如LED燈)供電。此時則是恒定電流值可調,而非電壓值可調。將上文中電壓調節器之分壓器接地一側的電阻,換成是負載本身,即為右圖所示的電路。它的輸出電流是電阻兩端的落下的參考電壓所產生的。以圖5為標準,則輸出電流為:
Iout = Vref/RH
將靜態電流加上,則上式變為:
Iout = (Vref/RH) + IQ
8.與78xx/79xx系列對比
LM317是可調式的電壓調節器,而同樣常用的78xx則為固定式的電壓調節器。然而,78xx和LM317一樣是可以制作出可調輸出電壓的穩壓電路,只是將接地端作為調整端使用,參考電壓相對LM317而言要高些。和78xx一樣內建過流/短路保護、過熱保護電路。
直接將前述的LM317穩壓電路上的LM317換成78xx系列中的任一型號,分壓器也保持不變,輸出電壓的計算式除Vref需要替換以外其余的參數也相同,Vref的值替換為78xx的固定輸出電壓值,以7805為例,其參考電壓為5V,只需將Vref=5V即可。
然而,LM317和78xx的設計細節還是不一樣的。78xx的器件工作靜態電流相比LM317而言要大得多,這樣穩定性自然不如LM317。按前述LM317電壓調節器輸出電壓計算式上計算,誤差項是不能忽略的,接地一側的電阻耐受功率也需要考量。此外,LM317基準電壓,相對于電阻式分壓器,對像是二極管產生的電壓降或是一個電壓緩沖器/電壓隨耦器產生的電流波動的響應并不敏感,這樣使得LM317可以提供的更穩定的電壓調整。LM317設計時已內建對這些參數波動的補償,因而可在保證精確度的情況下無需再額外增加補償電路,也使得LM317的頻率響應表現相對于78xx來說要好。
和78xx系列對應有用于負電壓的79xx系列的類似,LM317也有對應的負電壓調節器LM337。
電話:18923864027(同微信)
QQ:709211280
〈烜芯微/XXW〉專業制造二極管,三極管,MOS管,橋堆等,20年,工廠直銷省20%,上萬家電路電器生產企業選用,專業的工程師幫您穩定好每一批產品,如果您有遇到什么需要幫助解決的,可以直接聯系下方的聯系號碼或加QQ/微信,由我們的銷售經理給您精準的報價以及產品介紹

